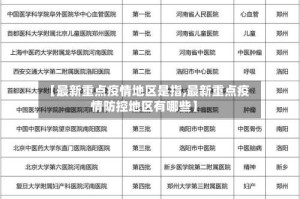
七八月疫情风险地区/2021年8月7日疫情风险地区
贵州七八月旅游安全吗(八月去贵州旅游安全吗)
八月去贵州旅游是安全的,但需要注意以下几点:气候适宜:贵州属于亚热带气候 ,夏季凉爽,是避暑的好去处。八月份虽然已进入立秋,但天气依然良好 ,适合出游 。特别是贵阳,因其气候宜人被称为“爽爽的贵阳”,六盘水则以“19℃的夏天 ”而闻名 ,是夏季旅游的理想选取。疫情防控:近来,新冠疫情形势依然严峻,各地防疫政策可能有所不同。

七八月份去贵州旅游非常合适 ,尤其适合避暑和欣赏自然风光! 这段时间贵州气候凉爽,平均气温在20-28℃之间,既能避开其他城市的酷暑 ,又能体验独特的山水与文化 。气候与出行准备天气特点:七八月是贵州的雨季,降水较多,但多为阵雨,一般不影响整体行程。

综上所述 ,七八月无论是去贵州还是桂林都可以,但需要根据自己的喜好和需求做好相应的准备。
七八月份是夏季旅游的高峰期,选取目的地时需综合考虑气候、安全性和旅行体验 。以下是几个推荐的方向 ,结合不同需求展开分析: 国内推荐:自然风光与避暑胜地云南/贵州 安全性:治安良好,少数民族地区民风淳朴。 气候:夏季平均气温20-28℃,适合避暑(如昆明、大理 、六盘水)。
七八月是国内旅游旺季,跨省旅游需要健康绿码和核酸检测吗
〖壹〗、七八月跨省旅游 ,大部分地区需要健康绿码,部分特定地区如新疆、青海等还需核酸检测报告 。健康绿码:跨省旅游时,健康绿码是基本要求。大部分地区已经恢复的旅游景点或景区只需要展示健康绿码即可进入。有些地区可能还要求填写当地的健康码 ,通过手机号码展示行程轨迹,确认无误后健康码也会显示为绿色 。
〖贰〗 、国内旅游是否需要做核酸需视具体情况而定,近来没有全国统一要求 ,但需以目的地最新政策为准。以下是具体说明:低风险地区出行:若出发地和目的地均为低风险地区,通常无需提供核酸检测阴性证明,但需提前确认目的地政策是否有临时调整。
〖叁〗、自驾跨省出行需要报备,自驾旅游需注意疫情防范。报备要求: 根据近来执行的疫情防控举措 ,自驾跨省出行需要向目的地所在社区进行报备,特别是近七日内有中高风险地区旅居史的,必须事先向首个到达地所在的县疫情防控指挥部或居住地所在社区报备 。
〖肆〗、接待已在京短期来京人员报名参团旅游 ,也需核验其符合已全程接种新冠病毒疫苗14天以上的要求。北京旅游防疫政策 核酸检测与健康码:进京人员需持48小时内核酸检测阴性证明和“北京健康宝”绿码。抵京后24小时后 、7两小时内需再进行1次核酸检测 。

继去年9月后瑞丽再度“封城 ”!
瑞丽市因新增6例新冠肺炎确诊病例和3例无症状感染者,于3月31日起再度实施严格管控措施,包括全员核酸检测、居家隔离、交通管制等 ,国家卫健委工作组已抵达当地。疫情与管控措施疫情通报:3月30日0时至24时,云南省新增6例确诊病例和3例无症状感染者,全部集中在瑞丽市。
地理与疫情的双重压力瑞丽作为三面与缅甸接壤的边陲小城 ,拥有近170公里边境线,是中国对缅最大内陆通商口岸和入境客运量比较多的口岸 。特殊的地理位置使其成为境外疫情输入的高风险区,防控难度极大。自去年9月以来 ,瑞丽已爆发五次疫情,四度封城,疫情呈现反复波动态势。
云南瑞丽“封城”是因有境外偷渡人员输入病例,但并非边境线疫情失控 ,而是当地果断采取防控措施 。事件起因:9月14日晚,瑞丽市召开新闻发布会,通报有5名缅甸籍境外人员偷渡入境 ,其中2人新冠病毒检测呈阳性。
因此,可以说瑞丽市实施了封闭管理,但并非传统意义上的全面“封城”。
广西北海超450人感染,2千多名游客滞留,游客基本需求能否满足?
根据相关数据显示 ,在7月14日的时候,广西北海新增无症状感染者161例,在7月16日 ,新增本土确诊病例9例,无症状感染者232例 。在之后的几天,都接连出现了感染者 ,截至到近来,已经超过了450感染,2千多名游客因为疫情滞留在了北海。
近日在广西北海那里突发疫情,受疫情局势的影响 ,自北海市海城区汇报1例无症状感染至今,截止到20日24时,北海累计汇报当地呈阳性病毒感染者超出千例。由于疫情缘故 ,北海的暑假旅游又被按下了暂停键,并且据相关的记者招待会提及一共有2000多位游客被滞留在了北海。
广西省北海超450人感染,2000多位游客停留 ,本地解决疫情处理立即,不仅对停留游客,进行了妥善安排处理 ,也对涉疫地域作出了封控管理方法,用降低人员流动 、集聚方法,让疫情得到有效管理 。加上全体人员病毒检测 ,进一步筛选被感染疫情工作人员,所有的工作都是为了尽早操纵疫情,让全体人员日常生活修复如初见。
防控不严,人流量大 ,疫情防控政策存在漏洞,导致北海的疫情来势汹汹。北海疫情爆发的特别快,在报告一例无症状感染者后 ,感染人数快速增加,5天内就有450人感染,导致2000多名外地游客滞留在北海 ,当地疫情防控面临严峻的考验 。北海疫情防控不严,存在一定的防疫漏洞,这是导致北海疫情来势汹汹的主要原因。
该游客近来的情况还是不用担心的 ,当地的相关部门也对这几千名滞留游客采取了管理措施,充分保障游客们的日常需求。除此之外,这名游客所租住的民宿距离大海的位置非常近 ,她表示就算不出门,在民宿的房间里也能看见大海,也算是一番别样的风景 。
发表评论