【中低疫情风险地区山东,山东疫情高中低风险地区划分】
山东3个中风险地区是哪里?
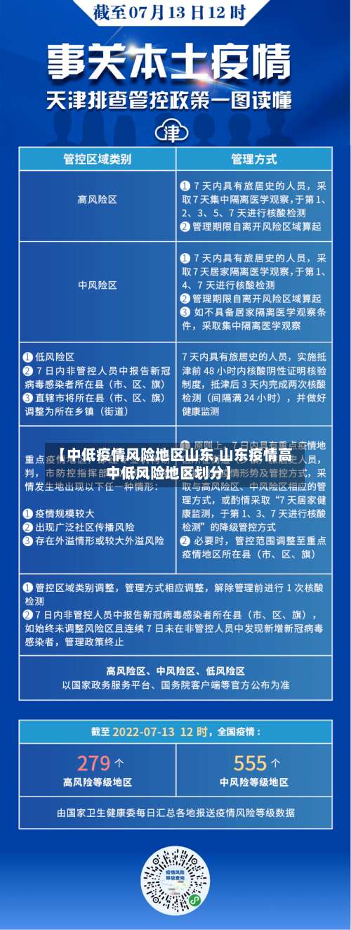
〖壹〗 、山东3个中风险地区分别是:济南市历城区、济南市槐荫区、德州市德城区。济南市历城区之所以被列为中风险地区,主要是因为在过去的14天内 ,该区域报告了若干起本地新冠肺炎确诊病例 。这些病例的出现可能与人员流动 、社区传播等多种因素有关。

〖贰〗、截至2022年4月7日,山东3个中风险地区是:滨州市邹平市韩店镇上口村、滨州市惠民县孙武街道办事处怡水龙城小区 、威海市文登区张淑静鞋料加工厂(文登区环山办城西西街1-3号)。山东省低中高风险地区划分依据:高风险地区:累计病例超过50例,14天内有聚集性疫情发生 。

〖叁〗、截至2022年3月3日17:30 ,山东中风险地区为青岛市黄岛区九龙江路53号甘水湾小区。

〖肆〗、截至2022年3月3日17:50,山东中风险地区为青岛市黄岛区九龙江路53号甘水湾小区,暂无高风险地区。
〖伍〗 、截止2021年8月13日山东一共有三个中高风险地区如下:中高风险地区判断标准 是地域 ,以街道、乡镇为基本单位 。是时间,最长潜伏期14天为一个单位。是疫情,有多少病例 ,有没有发生聚集性疫情。具体标准是一个街道在14天内有没有新冠肺炎确诊病例,有多少,来划分 。
山东重点疫区有哪些城市
〖壹〗、近来青岛莱西市,滨州市 ,淄博市,德州禹城市,威海市为高风险地区。疫情的高中低风险地区划分标准是依据一个街道或者乡镇14天内是否有新冠确诊病例、有多少病例 ,来进行划分高中低这三个风险等级,且具体的划分标准还需要按照新冠肺炎疫情转变进行适时调整。
〖贰〗 、松材线虫病疫区县主要分布在以下地区(依据国家林业和草原局2025年3月公告): 东北地区 辽宁省沈阳市浑南区、大连市中山区等12个地级市的46个县区;吉林省通化市东昌区等2个县区。
〖叁〗、包括连云港市赣榆区 、灌云县等6个县区,以及张家界市武陵源区等5个县区 。疫区名单会根据防控成效动态调整 ,建议通过国家林草局官方网站查询最新公告。
〖肆〗、广东省、广西壮族自治区 、贵州省、重庆市、山东省 、云南省以及海南省曾是我国狂犬病的高发区域。 近年来,这些地区的狂犬病发病率都有显著下降 。 东北三省的黑龙江省、吉林省和辽宁省,以及西部的新疆维吾尔自治区、西藏自治区和青海省等传统低发区域。
〖伍〗 、传统的重点疫区广东、广西、贵州、重庆 、山东、云南和海南 ,近年发病率都有较大幅度的下降。而传统的低发区,如东北三省的黑龙江、吉林和辽宁,西部的新疆 、西藏、青海 ,最近3年或3年以上一直连续保持发病率为0,已有条件在中国第一批摘掉狂犬病疫区的帽子 。

山东中高风险地区最新名单
截至2022年3月3日17:50,山东中风险地区为青岛市黄岛区九龙江路53号甘水湾小区,暂无高风险地区。
截至2022年2月24日10:30 ,青岛市为低风险地区,风险等级暂不调整。具体说明如下:风险等级未调整:根据2022年2月24日10:30更新的信息,青岛市因疫情涉及病例活动轨迹清晰、风险排查管控到位 ,总体风险较低,未发生社区传播风险,因此暂不调整疫情防控风险等级 ,全市仍为低风险地区 。
山东省中高风险地区近来包括济南市历城区 、历下区和槐荫区,青岛市黄岛区,以及威海市乳山市。这些地区由于新冠疫情的影响 ,被划分为中高风险地区,采取了相应的疫情防控措施。济南市历城区、历下区和槐荫区作为山东省的省会城市的主要区域,人口密集 ,经济活跃,因此在疫情防控方面面临着较大的压力 。
山东中高风险地区名单近来山东无中高风险地区。疫情实时变动,点击进入全国风险等级查询入口,查询各地最新风险等级。
截止2021年8月13日山东一共有三个中高风险地区如下:中高风险地区判断标准 是地域 ,以街道、乡镇为基本单位。是时间,最长潜伏期14天为一个单位 。是疫情,有多少病例 ,有没有发生聚集性疫情。具体标准是一个街道在14天内有没有新冠肺炎确诊病例,有多少,来划分。
济宁市任城区风险等级
〖壹〗 、济宁市任城、太白湖、邹城 、曲阜、兖州、金乡、嘉祥部分区域疫情风险等级调整情况如下:任城区 高风险区:济阳街道苏州苑9号楼1单元 、外滩子街1号楼3单元 ,安居街道西十二路居北永旺超市 。低风险区:安居街道陈屯村第一胡同、汪西村英杰路第一胡同等多个区域。
〖贰〗、低风险区域,截止近来,济宁无中高风险。均为低风险地区 。
〖叁〗 、发送“风险等级”至公众号 ,查询疫情风险等级。回复“电话 ”,获取济宁市及各县市区疫情防控政策询问联系方式。回复“报备”,获取入济返济报备方式 。回复“密接” ,查询是否为密切接触者。回复“核酸检测 ”,获取济宁市核酸检测便民采样点信息。
发表评论